近日,北京大学人民医院王辉教授团队在Drug Resistance Updates杂志上在线发表了题为KpnK48 clone driving hypervirulent carbapenem-resistant Escherichia coli epidemics: Insights into its evolutionary trajectory similar to Klebsiella pneumoniae的研究成果,系统揭示了具有“类肺炎克雷伯菌”进化特征的大肠埃希菌高风险亚克隆——KpnK48的起源与全球传播轨迹。
研究首次揭示了临床重要病原菌毒力与耐药表型趋同进化的模式,拓展了对新型高危耐药克隆演化机制的理解,具有重要的科学意义与全球健康价值。
碳青霉烯类耐药肠杆菌科细菌(CRE)被认为是临床“超级细菌”,其中大肠埃希菌和肺炎克雷伯菌最为常见。近年来,以肺炎克雷伯菌为代表的兼具高毒力与高耐药菌株正持续威胁全球公共卫生安全。
该研究系统揭示了一种具有“类肺炎克雷伯菌”进化特征的高毒高耐大肠埃希菌(hv-CREC)亚克隆—KpnK48的起源与进化路径,为防控新型耐药致病菌提供了重要线索。
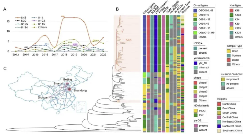
研究团队通过对2013至2022年间全国22个省份76家医院收集的653株CREC进行基因组学分析,发现ST167为主要流行株,尤其在2017年后迅速扩张。其中,KpnK48亚克隆占比最高,表现出高度耐药、显著生长优势及毒力增强的特点,成为我国CREC快速传播的关键推手。
中国大肠 KpnK48 亚克隆的流行特点
系统发育分析显示,KpnK48亚克隆起源于20世纪90年代的欧洲,随后通过亚洲传播至全球。其被发现同时存在于环境与动物样本中,提示其可能具有“人-动物-环境”间跨物种传播的风险。
KpnK48亚克隆的全球传播、宿主分析与耐药毒力特征
通过泛基因组关联分析,发现KpnK48亚克隆携带独特的核心基因组,包括120个几乎特有于KpnK48的染色体核心基因,以及1902个显著相关的SNP位点。其中超过96%的SNP集中于一段约492 kb的重组区域。该区域在结构上与驱动肺炎克雷伯菌ST11-KL64高毒高耐克隆产生的重组片段(483 kb)高度同源,提示两种细菌可能存在趋同的进化机制,该区域包含诸多与荚膜合成、O抗原结构、ICEKp4、外排泵、DNA修复系统以及铁锌等营养获取系统相关的基因。
KpnK48与肺炎克雷伯菌ST11-KL64重组区域比较
在质粒层面,KpnK48显现出独特的耐药基因携带模式。与中国其他CREC菌株主要通过小型IncX3质粒携带blaNDM基因不同,KpnK48以大型IncF型质粒为主,该类型质粒在肺炎克雷伯菌中是耐药与毒力共携的重要平台。ST167菌株检测到的71个blaNDM环化质粒中,94.3%的IncF型质粒来源于KpnK48,而94.3%的IncX3质粒则来自非KpnK48菌株。值得注意的是,IncF质粒携带除blaNDM外的多种耐药基因外,还包含iuc与iro等毒力因子,进一步增强了KpnK48的抗性与致病能力。
ST167菌株中NDM-IncF与NDM-IncX3质粒的比较分析
CREC高风险亚克隆KpnK48在我国广泛传播,其呈现出与肺炎克雷伯菌趋同进化的趋势,预示着耐药与毒力融合的更广泛发展态势,具有重要的全球健康意义。
研究揭示了KpnK48的进化起源与传播轨迹,为理解不同耐药菌之间的遗传交流提供了新视角,强调需高度关注细菌间大片段基因组的跨种转移与快速适应演化。未来需加强分子监测与流行病学追踪,警惕其在人群、动物和环境中的扩散,并加快新型抗菌策略与防控措施的研发。
北京大学人民医院检验科王萌副研究员、靳龙阳助理研究员和王若冰副研究员为论文的共同第一作者,北京大学人民医院检验科王辉教授为论文的通讯作者。
通讯作者
王辉
医学博士,长聘教授,博士生导师,国家杰青,国家卫健委突贡专家。现任北京大学人民医院检验科主任,北大医学部检验学系主任,中国医促会临床微生物分会主任委员、中华医学会微生物学和免疫学分会副主任委员、中华医学会检验医学分会常委兼临床免疫学组长。主持国家/省部级课题30余项,在国内外发表高水平SCI及中文文章400余篇。多次受邀在国际会议上做主题报告,参与制定多部国际标准及指南。主持制定国内指南、共识10余项、行业标准3项。曾获国家科技进步奖、华夏医学科技奖、中华医学科技进步奖、中华预防医学会科技技术奖、“国之名医·优秀风范”称号等。长期从事临床检验和诊断学工作,聚焦临床微生物学检验、耐药菌和耐药基因进化传播机制研究,首次发现多种耐药基因及其新亚型,建立疑难性感染病病原诊断平台,为制定耐药菌防控指南、指导临床抗菌药物合理应用、新型抗菌药物研发提供了重要科学依据,研究成果改善临床实践。
供稿:王萌(北京大学人民医院);审校:王辉(北京大学人民医院)
本文转载自订阅号「京港感染论坛」
原链接戳:【前沿速递】王辉教授团队:发现高毒力碳青霉烯耐药大肠 KpnK48 亚克隆的“类肺克式进化”新威胁
* 文章仅供医疗卫生相关从业者阅读参考
本文完
责编:Jerry
